M登录新浪财经APP 搜索【信披】查看更多考评等级

炒股就看金麒麟分析师研报,权威,专业,及时,全面,助您挖掘潜力主题机会!
【导读】赤峰黄金实控人筹划控制权变更
中国基金报记者 夏天
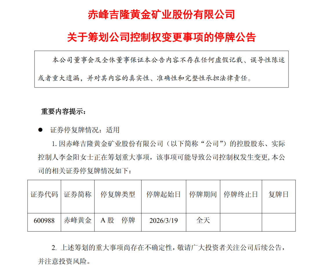
M 3月19日早间,“A+H”双地上市的赤峰黄金(证券代码:600988.SH,06693.HK)突发公告称,公司3月18日晚间收到控股股东、实际控制人李金阳的通知,李金阳及其一致行动人正在筹划将所持公司股份进行转让的重大事项,该事项可能导致公司实际控制人发生变更。

M 赤峰黄金表示,目前相关事项仍处于洽谈阶段,存在不确定性。经申请,公司股票于3月19日上午开市起停牌,预计停牌时间不超过5个交易日。
M 作为一家快速成长的国际化黄金生产商,赤峰黄金深耕黄金采选核心领域,在全球布局多座优质矿山,近年来业绩持续高速增长。停牌前最后一个交易日(3月18日),赤峰黄金A股收盘价为40.82元/股,总市值为775.7亿元。

实控人筹划控制权转让
M 赤峰黄金当前实控人李金阳的持股与管理模式源于一场家族股权继承。公开信息显示,李金阳为赤峰黄金创始人赵美光的遗孀。2021年12月赵美光病逝后,其名下全部股权由李金阳继承,后者由此成为公司控股股东、实际控制人,彼时她年仅38岁(1983年出生)。
赤峰黄金过往公告显示,截至2025年3月4日,李金阳直接持有公司1.90亿股,占公司总股本的10.02%;其一致行动人瀚丰创投持有公司5151.52万股,占总股本的2.71%,二者合计持股比例达12.73%。
与多数家族企业实控人不同,李金阳行事极为低调,未在赤峰黄金担任任何职务,采取“只当东家、不当掌柜”的治理模式。她继承股权后,明确致函公司董事会,表示全力配合王建华董事长为核心的管理团队的各项工作,服从赤峰黄金战略发展规划,为上市公司发展保驾护航。

赤峰黄金董事长王建华深耕黄金及相关领域数十年,拥有工商管理硕士学位、高级经济师职称,曾任山东黄金集团董事长、紫金矿业董事及总裁等重要职务,在企业管理、资源整合方面经验丰富。王建华2018年加入赤峰黄金任董事,2019年起担任董事长,其间曾兼任总裁,主导公司战略转型与国际化布局。截至2025年9月30日,其直接持有公司7420.01万股流通A股,占总股本的3.90%。
M 近年来业绩持续高增
M 赤峰黄金成立于1998年,前身为赵美光控制的吉隆矿业,2012年通过借壳在上交所上市,2025年3月成功登陆港交所,成为国内第三家A+H黄金上市企业。赤峰黄金主营业务聚焦黄金采选、冶炼及资源综合回收,同时回收银、铜等副产品。
M 目前,赤峰黄金在全球布局7座在产矿山及1个资源综合回收利用项目,覆盖中国、老挝、加纳等国家和地区。其中,境内拥有吉隆矿业、五龙矿业等多家矿山,境外则有老挝万象矿业塞班金铜矿、加纳金星资源瓦萨金矿等核心资产。此外,公司全资子公司赤金国际(香港)有限公司还与沙特阿吉兰兄弟控股集团成立合资公司,在沙特开展金矿勘探,进一步拓展国际化布局。
经营业绩方面,赤峰黄金近年来呈现高速增长态势,盈利能力持续提升。2024年,公司实现营业总收入90.26亿元,同比增长24.99%;归母净利润为17.64亿元,同比增长119.46%;经营性现金流净额为32.68亿元,同比增长48.36%,各项核心指标均实现显著突破。
根据公司2026年1月发布的业绩预告,2025年全年归母净利润预计为30亿至32亿元,同比增长70%至81%,主要得益于当年矿产金产量达14.4吨,且黄金销售价格同比上升约49%,境内外矿山企业盈利能力显著增强。
此次实控人筹划股权转让,若顺利完成,或将对公司治理结构、战略布局产生影响。目前市场对受让方身份、交易价格等核心信息高度关注。
M 赤峰黄金表示,后续公司将根据事项进展及时履行信息披露义务,同时提示投资者需警惕相关不确定性带来的投资风险。
