M登录新浪财经APP 搜索【信披】查看更多考评等级

M 来源:燕梳师院
文|王书望
M 1996年,春风浩荡,“九五”计划徐徐展开。乘此东风,华安财险应运而生,成为金融体制改革的“试验田”之一,寄托着一代人对金融创新的期待。
然而,三十年弹指一挥间,这家老牌险企逐渐掉队,与同期“闯”进来的弄潮儿已拉开天壤之别。如今,董事长空缺数年、合规失守罚单不断、大量股权异常……眼下,总经理李云焕的请辞,为公司的未来再添一层迷雾。
01 “空降”临时负责人
M 4月16日,华安财险发布一则临时信息披露公告,称李云焕因个人原因辞去公司总经理职务,根据公司第九届董事会第十次临时会议决议,董事会指定CAI ZHENGYUAN先生为公司临时负责人,指定期不超过六个月。

而就在前一日,公司已为此次人事变动埋下了伏笔。4月15日,一则关于变更境外投资业务风险责任人的公告称,副总经理CAI ZHENGYUAN(蔡政元)为该司境外投资业务的行政责任人,李云焕不再担任境外投资业务的行政责任人。
M 在公告的履历中,我们发现,CAI ZHENGYUAN于2026年4月至今任华安财险临时负责人,按照惯例,后续或将出任华安财险总经理。
M 相较于李云焕的“本土基因”,蔡政元则是一位不折不扣的“空降兵”。公开资料显示,蔡政元,硕士研究生学历,在金融领域已深耕逾26年。回顾其近十年的职业轨迹,他于2016年1月出任恒大金融资产管理(深圳)有限公司总经理,同年9月转任中国金融国际投资有限公司执行董事。
M 2017年底至2023年初,是蔡政元职业生涯中浓墨重彩的一笔。他加入海尔系,出任海尔集团(青岛)金盈控股有限公司总裁,同时作为海尔资本的创始合伙人及CEO,迎来了长达六年的管理经历。
M 之间,他横跨金融、投资、科技等多个领域,兼任青岛海尔创投总经理、万链物联网科技董事总经理等十余个要职。同时,他还兼任北京海尔集成电路设计有限公司董事长、日照先农氏物联网科技有限公司董事等职,真正实现了“金融‘活水’浇灌实体产业”。此外,他还曾兼任北大方正人寿副董事长。
M 2023年,蔡政元的职业轨迹发生微调,曾短暂出任华邦控股集团副总裁及华邦美好家园养老集团执行总裁。2024年4月,转任苏州建晟投资管理合伙企业(有限合伙)董事长。2025年3月,蔡政元以“储备干部”身份低调入职华安财险,仅两个月后,迅速晋升为副总经理,直至现在,担任临时负责人。
M 除了在核心岗位上运筹帷幄,蔡政元还兼任多家企业的关键职务,如任北京海尔集成电路设计有限公司董事长、任日照先农氏物联网科技有限公司董事、任重庆海华志和股权投资基金管理有限公司董事长、任北京海维宏正管理咨询服务中心(有限合伙)合伙人,以及任宁波海象创坤企业管理咨询有限公司执行董事、法定代表人。
至此,李云焕时代戛然而止。
02 罚没超670万
M 除了人事动荡,华安财险还面临着居高不下的监管罚单。梳理2026年开年以来的监管记录不难发现,公司已深陷合规泥潭,且越陷越深,成为制约其发展的最大短板。
据不完全统计,截至发稿,公司总公司及多地分支机构已密集收到五张罚单,机构累计罚没金额超670万元,几乎接近2025年全年四分之三。
1月30日,江西监管局称,华安财险江西分公司、南昌中心支公司因存在“未按规定使用经备案的保险费率;未如实记录保险业务事项;利用保险代理人虚构保险中介业务套取费用”,被重罚52万元;责任人李林、朱朝炜警告并合计罚款8万元。

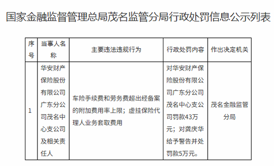
2月9日,广东监管局披露,广东分公司茂名中心支公司因“车险手续费和劳务费超出经备案的附加费用率上限;虚挂保险代理人业务套取费用”,被罚43万元;对龚庆华给予警告并处罚款5万元。

M 进入2月,处罚力度明显升级。2月12日,重庆监管局显示,华安财险重庆分公司因“虚列费用,虚构保险中介业务套取费用,未按照规定使用经批准或者备案的保险条款、保险费率,违规跨区域经营保险业务”被警告并罚款94万元。对冯艳玲、文豪、李晓警告并罚款共计21万元。

M 2月27日,这笔罚单创保险业开年单笔机构罚款新高。具体而言,华安财险因“未按照规定使用经批准或备案的保险条款、费率,报送数据不准确,跨区域开展业务等”违法行为,被国家金融监管总局警告并罚款386万元,对山东分公司罚款60万元,对福建分公司罚款35万元。

M “双罚制”原则下,对相关责任人袁秀奇、吴向华、朱军威、廖飞舟、陈巍巍、王巧、王璐娟、余华、赵忠恩、凤奕、张玉华、鲁志豪、徐沛警告并罚款共计84万元。
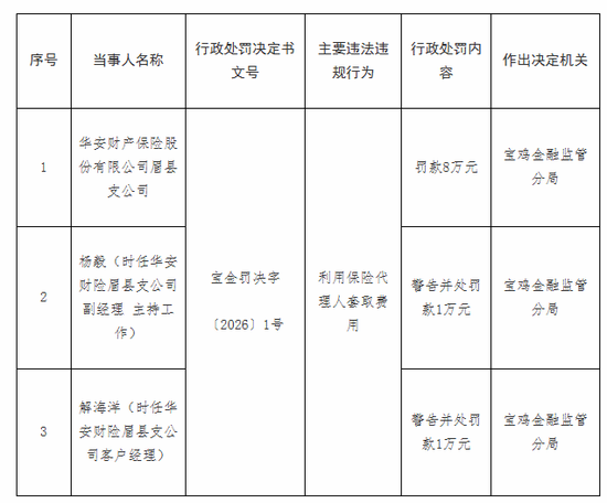
4月8日,宝鸡监管分局的一则行政处罚信息公示表显示,华安财险眉县支公司被罚8万元,其中时任责任人杨毅、解海洋分别被警告并处以1万元罚款。

M 作为一家百亿级深圳险企,80%收入依赖代理渠道,70%来自车险,而接二连三的大范围处罚暴露了其在渠道管理、内控合规上的严重漏洞。
尤其在这一批罚单中,不少核心管理骨干,以及多地分公司“一把手”同步被追罚,折射出公司合规文化的全面溃败和治理失效,整改之路迫在眉睫。
M 截至2025年末,华安财险实现保险业务收入156.8亿元,同比增长3.53%;净利润4.22亿元,同比大幅增长298.11%;综合成本率达99.55%,同比下降1.74个百分点。
M 现如今,公司总经理的人选虽浮出水面,但董事长之位空缺近七年,“将帅”之位依旧面临着很大不确定性。2026年,华安财险行至而立之年,公司能否摆脱困境、重振雄风,我们将持续关注。